协会微信公众号
会议精彩回顾
企业参观
企业参观
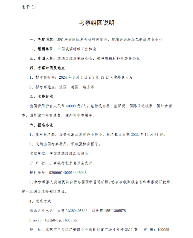
关于赴JEC法国国际复合材料展览会参观考察的通知
来源: | 作者:赵剑轲秘书处 | 发布时间: 2023-12-01 | 734 次浏览 | 分享到:

        了解全球玻璃纤维复合材料行业整体走势,推动我国玻璃纤维及制品行业高质量发展,积极开辟发展新领域新赛道,中国玻璃纤维工业协会定于2024年3月上旬,组团参观2024年JEC法国国际复合材料展览会(JEC World)


       通知原文如下: